基于心云通的大学生团体心理测评应用方案

发布时间:2019-08-28 15:33:52 作者:云健康小屋 阅读:12500
大学阶段是人生的重要转折阶段,生理上已基本成熟。目前大学生普遍存在的问题有人际关系紧张、自卑与自负、人生目标茫然、恋爱受挫等,这些问题如果不能及时得到解决,有可能引发极端事件。

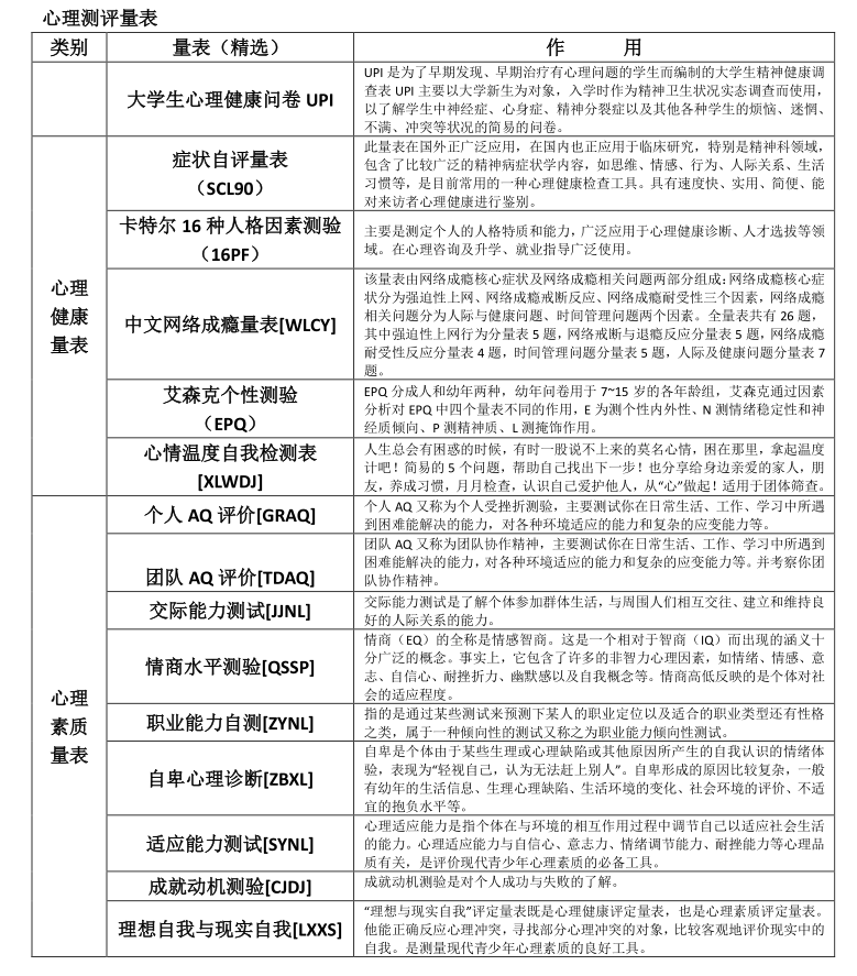
心云通除了对大学生的心理健康、行为方式、个性、人格、压力应对方式等多项指标进行综合测评外,还纳入了人际关系、职业倾向以及恋爱方式等方面的测评,旨在为刚刚步入大学校园或即将离开大学校园的大学生们提供尽可能全面的生活、学习、就业等方面的专业指导。
心云通价值
“五位一云”的运行模式,不仅是建立学生心理档案的重要手段,还可掌握每个学生的心理健康状况,动态的监测学生心理变化情况,对有心理危机的学生还能早发现,早干预,防止极端情况发生,有效的做到预防、预警和干预。
团体测试心理测试和异常心理预警
心云通既可以给每一个人设定测量某一特定量表,也可以给一定的团体设定某些特定量表。施测人数仅受带宽的影响,没有特定人数限制。当然,考虑到心理测量需要在具体的施测环境下进行,管理员可以通过系统进行控制,要求必须是什么时候、什么地点才能进行某项心理测评(PC端、移动端均可进行)。只要是学生做完测试后符合异常心理指标,在教师的管理后台立即有信号提示。
心理辅导
心云通能够筛选出有严重心理问题或心理障碍(如抑郁症、焦虑症、恐怖症、强迫症等)的学生,发现有明显的性格异常(如极度偏执、抑郁、敏感等)的学生。为配合学校进行心理健康教育,开展危机干预,真源公司还专门组织了心理医学专家团队,可配合学校有针对性的开展个别心理辅导、团体心理辅导和组织各项心理辅导活动,具体方式可与他们联系。

心云通网址:https://www.psyyt.com/


我来评论